Conocenenos

Somos celendinos al servicio de celendinos!

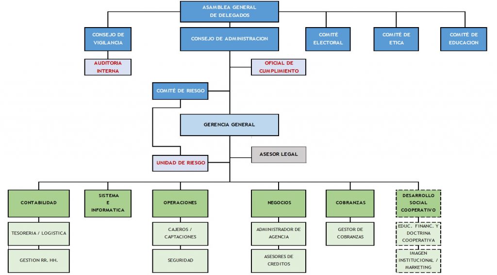
Organigrama

Conoce la organización

organigrama

"La cooperativa no capta recursos del público, y los depósitos de sus socios no están cubiertos por el fondo de seguro de depósitos de las empresas del Sistema Financiero".

Mantengámonos juntos !  

  • Jr. Ayacucho N°599 - Celendín 
  • +51 (076) 555306 | +51 976 109 754
  • contacto@cooperativacelendin.com

Redes Sociales

face.png youtube.png tweet.png
instagram.png linkedin.png soundcloud